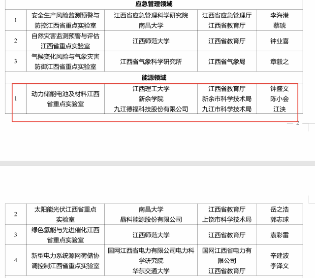
近日,江西省科学技术厅公布了《关于组建水利、应急管理、能源、交通等领域江西省重点实验室的通知》(赣科重发〔2024〕1号),开云联合江西理工大学和九江德福科技股份有限公司申报的“动力储能电池及材料江西省重点实验室”获批组建。


动力储能电池及材料涉及锂离子电池、新型金属电池、固态电池、液流电池、燃料电池及关键材料,已成为材料科学、冶金工程、材料化学、物理学、电子信息及新能源等领域交叉的前沿热点。
动力储能电池及材料江西省重点实验室是聚焦国家战略、围绕江西省“1269”计划,充分依托国家一流学科和一流专业,在原江西省太阳电池新材料与应用重点实验室(开云kaiyun官方网站)和江西省动力电池及材料重点实验室(江西理工大学)的基础上,联合九江德福科技股份有限公司共同组建而成。
实验室将围绕新能源动力储能电池及相关材料等前沿基础理论和重大产业需求,以锂离子电池、新型金属电池、液流电池、全固态电池、燃料电池、太阳能电池等关键材料与技术为学术突破口,致力于解决动力储能电池及材料领域的关键技术问题,为高效、安全的动力储能电池提供技术支持和保障,助力企业技术创新和产品升级,努力打造动力储能电池及材料领域省内唯一、国内领先、国际有影响力的高水平科技创新平台和高层次人才培养基地。
学校党委、行政高度重视科研平台建设,强调科研平台建设在专业学科建设中的重要作用,要求围绕国家战略需求,有组织地进行科学研究,积极服务地方产业,把论文写在祖国大地上,着力构建科研创新工作新格局。新能源科学与工程学院以能源动力优势学科建设为契机,推动“学科建设+科研平台”发展模式,充分发挥能源动力学科领域优势,进一步凝练研究方向,提升服务水平,把重点实验室建设成为基础研究、人才培育、科技成果转化、服务地方经济发展的特色鲜明的研究平台。本次省重点实验室的获批是开云在科研创新发展方面取得的重大成果,也是对开云在科研平台建设方面所作努力的极大肯定。